Bil Senedd Cymru (Atebolrwydd Aelodau ac Etholiadau): asesiad o'r effaith ar ddiogelu data
Asesiad effaith diogelu data ar Fil a fydd yn gwella atebolrwydd Aelodau'r Senedd.
Efallai na fydd y ffeil hon yn gyfan gwbl hygyrch.
Ar y dudalen hon
Cyflwyniad
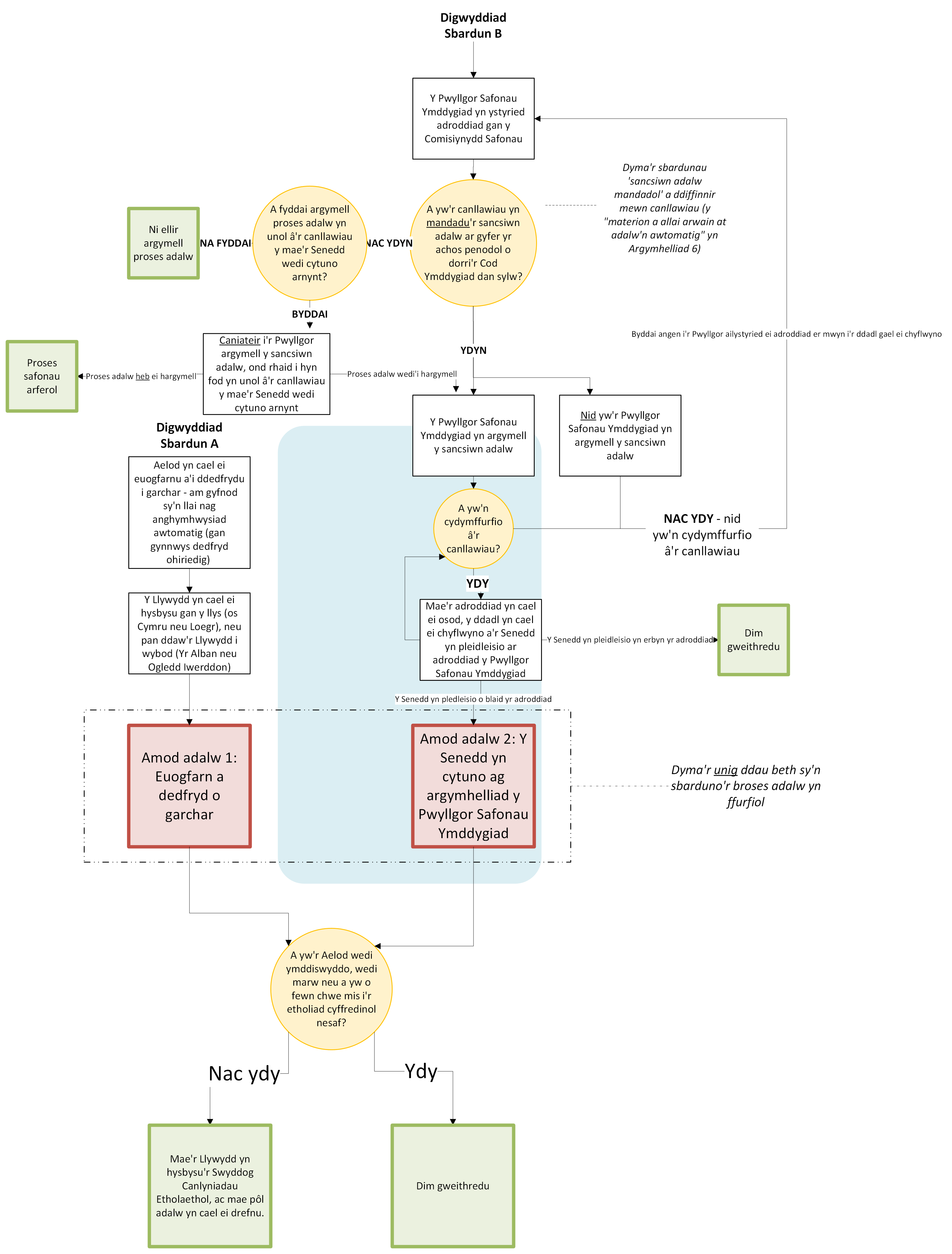
Mae Bil Senedd Cymru (Atebolrwydd Aelodau ac Etholiadau) yn cyflwyno system o adalw Aelodau o’r Senedd o’u swydd yn ystod eu tymor. Bydd yn galluogi etholwyr i wneud y penderfyniad terfynol ynghylch a ddylid diswyddo neu gadw Aelod o’r Senedd pan fydd un o ddau ddigwyddiad sbardun posibl wedi digwydd:
- mae Aelod o’r Senedd yn cael ei euogfarnu o drosedd yn y Deyrnas Unedig ac yn cael dedfryd o garchar neu ei orchymyn i gael ei garcharu neu ei gadw’n gaeth (a dedfryd ydyw nad yw’n arwain at ei anghymhwyso yn awtomatig o’i swydd)
- mae Senedd Cymru yn penderfynu gwneud yr Aelod o’r Senedd yn destun pôl adalw yn dilyn adroddiad gan y Pwyllgor Safonau Ymddygiad i roi cosb o bôl adalw i Aelod o’r Senedd.
Mae hefyd yn cynnwys mesurau sydd â’r nod o gryfhau proses safonau’r Senedd, gan gynnwys:
- rhoi hyblygrwydd ychwanegol i Gomisiynydd Safonau y Senedd (‘y Comisiynydd’) gynnal ymchwiliad i ymddygiad Aelod ar ei ysgogiad ei hun
- caniatáu i’r Senedd (pe bai’n dewis gwneud hynny) benodi Aelodau lleyg i’r Pwyllgor Safonau Ymddygiad
- ei gwneud yn ofynnol i’r Senedd sefydlu Pwyllgor Safonau Ymddygiad ym mhob Senedd yn y dyfodol
- rhoi’r gallu i’r Senedd sefydlu system apelio fel rhan o’r broses safonau.
Mae’r Bil hefyd yn gosod dyletswydd ar Weinidogion Cymru i wneud darpariaeth mewn Gorchymyn Ymddygiad, sy’n gwahardd gwneud datganiadau o ffaith anwir yn ystod cyfnod etholiad.
Prosesu
Ni fydd Llywodraeth Cymru yn ymwneud yn uniongyrchol â chasglu na phrosesu’r data.
Mae’r asesiad hwn wedi cael ei gwblhau i ddisgrifio goblygiadau mesurau’r Bil o ran diogelu data a phreifatrwydd data ym marn Llywodraeth Cymru. Bydd angen i’r rheolyddion data gytuno ar lawer o’r manylion, gan gynnwys sut y caiff y data eu trosglwyddo. Fodd bynnag, mae Llywodraeth Cymru yn ymwybodol eu bod eisoes wedi rhoi systemau cadarn ar waith i gyflawni’r gwaith o gasglu, prosesu a dileu data yn ddiogel, o ystyried eu bod yn gwneud hyn o dan amgylchiadau eraill ar hyn o bryd.
Cyflwyno system o adalw i Aelodau o’r Senedd
Mae’r Bil yn gosod dyletswydd ar y Llysoedd yng Nghymru a Lloegr i hysbysu Llywydd Senedd Cymru (‘y Llywydd’) os caiff Aelod o’r Senedd ei euogfarnu a’i neu ei orchymyn i gael ei garcharu neu ei orchymyn i gael ei garcharu neu ei gadw’n gaeth (gan gynnwys dedfrydau gohiriedig), neu os yw wedi apelio’n llwyddiannus yn erbyn unrhyw euogfarn neu ddedfryd o’r fath. O dan yr amgylchiadau hyn, y llysoedd fydd ffynhonnell y data. Swyddogion Gwasanaeth Llysoedd a Thribiwnlysoedd EF fydd proseswyr y data. Byddant yn paratoi’r hysbysiad i’r Llywydd yn unol â chyfarwyddyd Barnwr. Bydd y data y bydd angen eu rhannu yn gyhoeddus o ganlyniad i’r broses cyfiawnder troseddol.
Mae’r Bil hefyd yn gosod dyletswydd ar y Llywydd (sef y rheolydd data a ffynhonnell y data) i hysbysu Swyddog Canlyniadau Etholaethol bod un o’r ddau ddigwyddiad sbardun adalw uchod wedi digwydd. Mae’n rhaid i’r hysbysiad gofynnol gynnwys amrywiol wybodaeth, gan gynnwys enw’r Aelod a manylion y digwyddiad sbardun sydd wedi digwydd (bydd yr wybodaeth am y digwyddiad sbardun eisoes yn gyhoeddus, o ganlyniad i’r broses cyfiawnder troseddol, neu o ganlyniad i adroddiad y Comisiynydd neu adroddiad y Pwyllgor Safonau Ymddygiad, a gyhoeddir ar eu priod wefannau, yn unol â’r trefniant presennol). Mae’n debygol y bydd yr hysbysiad yn cael ei baratoi gan swyddogion Comisiwn y Senedd, sy’n rhoi cymorth gweinyddol i’r Llywydd ac felly nhw fydd y proseswyr data o dan yr amgylchiadau hyn. Bydd y Swyddog Canlyniadau Etholaethol, ar ôl cael yr hysbysiad yn dod yn rheolydd data, a bydd Gweinyddwr Etholiadol yr awdurdod lleol yn broseswyr data ar ol cael yr hysbysiad. Bydd Swyddog Canlyniadau Etholaethol yn cyfarwyddo Gweinyddwyr Etholiadol i drefnu a chynnal pôl adalw. Er mwyn gwneud hynny, bydd y Swyddog Cofrestru Etholiadol a’r Gweinyddwyr Etholiadol yn yr awdurdod lleol yn defnyddio data’r gofrestr etholiadol er mwyn sicrhau bod y rhai sydd wedi’u cofrestru i bleidleisio yn etholaeth berthnasol y Senedd yn gallu pleidleisio yn y pôl adalw.
Nid yw’r Bil yn cynnwys unrhyw bwerau i wneud rheoliadau ynglŷn â sut y caiff data’r gofrestr etholiadol eu casglu at ddibenion pôl adalw, a hynny oherwydd, ar gyfer y data sydd i’w defnyddio at ddibenion cynnal pôl adalw, bydd Swyddog Cofrestru Etholiadol a Gweinyddwyr Etholiadol yn dibynnu ar y data presennol a gesglir pan fydd etholwyr yn cofrestru i bleidleisio neu, drwy’r canfasiad blynyddol.
Ceir isod ddiagram llif data sy’n nodi sut y caiff data eu prosesu yn ystod y ddau ddigwyddiad sbardun adalw a’r dyletswyddau ar y Llysoedd a’r Llywydd.
Penodi Aelodau lleyg i’r Pwyllgor Safonau Ymddygiad ac unrhyw system apelio gan y Senedd
Pe bai’r Senedd yn dewis penodi Aelodau lleyg i’r Pwyllgor Safonau Ymddygiad ac unrhyw system apelio, bydd Comisiwn y Senedd (sy’n rhoi cymorth gweinyddol i’r Senedd a’r Pwyllgor Safonau Ymddygiad) yn casglu naill ai’n uniongyrchol (neu drwy ddefnydd o asiantaeth recriwtio 3ydd parti), ddata personol ceiswyr am rôl Aelod lleyg a’r rhai a benodir. Mae gan Gomisiwn y Senedd systemau eisoes i gasglu a storio data personol yn ddiogel, megis y data personol a fydd yn cael eu darparu gan Aelodau lleyg ar ffurflen gais (er enghraifft, enw, cyfeiriad, cyfeiriad e-bost a manylion banc – at ddibenion cydnabyddiaeth). Mae Comisiwn y Senedd eisoes wedi rhoi systemau o’r fath ar waith i gasglu’r data hyn ar gyfer ei gyflogeion. Bydd y data personol ond yn cael eu rhannu â’r rhai y mae angen eu prosesu, er enghraifft, i greu cyfrifon TG neu at ddibenion talu cydnabyddiaeth. Bydd enwau a chefndiroedd y rhai a benodir i’r rôl yn cael eu rhannu â holl Aelodau’r Senedd, er mwyn iddynt gael eu hysbysu pan fyddant yn pleidleisio i gymeradwyo’r penodiadau. O dan yr amgylchiadau hyn, y Pwyllgor Safonau Ymddygiad fydd y rheolydd data, a Chomisiwn y Senedd (ac unrhyw asiantaeth recriwtio 3ydd parti a ddefnyddir ganddo) fydd y proseswyr data.Bydd y data personol yn cael eu storio a’u cadw am gyfnod gofynnol angenrheidiol. Mae’n debygol y bydd hyn yn fyrrach ar gyfer y rhai sy’n aflwyddiannus o ran cael eu penodi, gan mai dim ond am gyfnod y broses recriwtio y bydd angen y data.
Os cânt eu penodi, bydd Aelodau lleyg yn cyflawni swyddogaeth ddyfarnu fel rhan o’r Pwyllgor Safonau Ymddygiad ac unrhyw system apelio, felly bydd angen i’r camymddygiad honedig a’r ymchwiliad iddo gael eu rhannu â’r Aelodau lleyg. Gwneir hyn drwy rannu copi o adroddiad ymchwiliad y Comisiynydd. O dan yr amgylchiadau hyn, Comisiwn y Senedd (sy’n paratoi papurau ar gyfer y Pwyllgor Safonau Ymddygiad ac a fydd yn gwneud hynny ar gyfer unrhyw system apelio) fydd y rheolydd data a’r aelodau lleyg fydd y prosewyr data. O ystyried natur y rôl y bydd gofyn iddynt ei chyflawni, mae’n annhebygol y bydd gan Aelodau lleyg systemau eisoes ar waith i brosesu data. Felly, bydd angen i Gomisiwn y Senedd roi cytundebau rhannu data priodol i Aelodau lleyg, ynghyd â thelerau ac amodau penodi cyffredinol sy’n gosod mesurau ar gyfer defnyddio a storio data personol a data categori arbennig. Bydd hyn yn sicrhau y caiff y data eu trin yn ddiogel, eu cadw am gyfnod gofynnol yn unig ac wedyn eu dinistrio’n briodol.
Y Comisiynydd Safonau – ymchwiliadau ar ei ysgogiad ei hun
Mae’r Bil yn ehangu swyddogaeth bresennol y Comisiynydd i ymchwilio i gwynion sy’n dod i law, drwy roi pŵer i’r Comisiynydd gynnal ymchwiliad i Aelod o’r Senedd ar ei ysgogiad ei hun, heb fod angen i gŵyn ddod i law. Bydd hyn yn golygu y bydd yn prosesu data personol a data categori arbennig o bosibl ynglŷn ag Aelod ac unrhyw bersonau sy’n destun y camymddwyn honedig neu sy’n dyst iddo. Mae’r Comisiynydd (fel y rheolydd data) yn gwneud hyn eisoes fel rhan o’i swyddogaethau presennol a nodwyd ym Mesur Comisiynydd Safonau Cynulliad Cenedlaethol Cymru 2009, pan fydd unigolion yn gwneud cwynion. Mae’r ddeddfwriaeth honno (Mesur Comisiynydd Safonau Cynulliad Cenedlaethol Cymru 2009, a16) yn llywodraethu rôl y Comisiynydd ac mae’n cynnwys mesurau i sicrhau bod y Comisiynydd a’i staff yn cadw cyfrinachedd, a bydd y Bil yn estyn y rhwymedigaeth honno i ddata a gesglir drwy ymchwiliadau ar ei ysgogiad ei hun. Mae hyn yn ychwanegol at rwymedigaethau o dan GDPR a deddfwriaeth diogelu data.
Swyddogion Comisiwn y Senedd yw staff swyddfa’r Comisiynydd ac felly byddant yn gweithredu fel proseswyr data pan fo’n ofynnol gwneud hynny ar ran y Comisiynydd. Mae’r Bil yn darparu ar gyfer trothwy y mae’n rhaid ei gyrraedd cyn y gall y Comisiynydd ddechrau ymchwiliad ar ei ysgogiad ei hun, a fydd yn sicrhau bod unrhyw brosesu data yn gymesur ac yn angenrheidiol er mwyn i’r Comisiynydd gyflawni ei swyddogaethau. O ystyried gweithdrefnau sefydledig y Comisiynydd ar gyfer ymchwilio i gŵynion, mae eisoes wedi rhoi datganiad preifatrwydd ar waith y gellir ei roi i Aelodau o’r Senedd a thystion, er mwyn esbonio sut y caiff eu data eu defnyddio ac am faint o amser y caiff y data hynny eu cadw. Hefyd, fel rhan o’i weithdrefnau, mae’r Comisiynydd eisoes wedi mabwysiadu ymarfer gweithredol lle mae’n anonymeiddio enwau tystion yn ei adroddiadau ymchwilio a gyhoeddir ar ei wefan, ynghyd ag unrhyw wybodaeth benodol y gellir ei defnyddio i’w hadnabod. Gan fod gan y Comisiynydd eisoes swyddogaethau i ymchwilio i gŵynion, mae eisoes wedi rhoi systemau cadarn ar waith i storio data, a’u dileu yn y pen draw o fewn cyfnodau cadw penodedig y gellir eu cymhwyso mewn perthynas ag ymchwiliadau a gynhelir ar sail swyddogaeth newydd y Comisiynydd. Caiff y rhain eu cyhoeddi mewn hysbysiad preifatrwydd – ar gyfer cwyn dderbyniadwy, cedwir data am gyfnod o 6 blynedd ac ar gyfer cwynion nad ydynt yn dderbyniadwy, y cyfnod yw 2 flynedd.
Cwmpas y prosesu
Cyflwyno system o adalw i Aelodau o’r Senedd
Mewn perthynas â rhannu gwybodaeth rhwng y Llysoedd a’r Llywydd, data troseddau fydd y data gan fod yr hysbysiad yn ei gwneud yn ofynnol i’r llys rannu gwybodaeth am yr euogfarn, y ddedfryd ac ai dedfryd ohiriedig ydyw ac wedyn yn achos apêl, y ffaith ei bod wedi cael ei gwrthdroi. Bydd yr holl wybodaeth hon yn gyhoeddus sut bynnag.
Yn yr un modd, pan fydd y Llywydd yn rhoi’r hysbysiad i Swyddog Canlyniadau Etholaethol, yn ei hysbysu bod un o’r digwyddiadau sbardun adalw wedi digwydd, caiff yr hysbysiad gynnwys manylion data troseddau pan fydd digwyddiadau sbardun A wedi digwydd. Fel arall, caiff gynnwys data categori arbennig, gyda manylion camymddwyn Aelod a data wedi’u hanonymeiddio mewn perthynas â’r rhai a fu’n destun camymddwyn Aelod neu’n dyst iddo. Pan fydd euogfarn droseddol, bydd yr un wybodaeth a rannwyd â’r Llywydd gan y Llysoedd yn cael ei rhannu â’r Swyddog Canlyniadau Etholaethol. Yn achos y digwyddiad sbardun arall, bydd adroddiad y Pwyllgor Safonau Ymddygiad ar ei ystyriaeth o gamymddwyn Aelod yn cael ei rannu â’r Swyddog Canlyniadau Etholaethol.
For each of the scenarios, the data being processed will either be information already in the public domain or, be the minimum necessary for the purpose of the functions set out above.
Ar gyfer pob un o’r senarios, bydd y data sy’n cael eu prosesu naill ai’n wybodaeth sydd eisoes yn gyhoeddus neu, yn wybodaeth ofynnol angenrheidiol at ddiben y swyddogaethau a nodir uchod.
Yn y cyd-destun pan fo’n ofynnol i’r llysoedd rannu data euogfarnau troseddol â’r Llywydd a phan fo’n ofynnol wedyn i’r Llywydd hysbysu’r Swyddog Canlyniadau Etholaethol perthnasol Bydd potensial i hyn fod yn gymwys i 96 o bobl ar y mwyaf yn ystod tymor pob Senedd h.y. y 96 Aelodau o’r Senedd. Dim ond mewn nifer bach iawn o achosion y disgwylir i’r amgylchiadau godi mewn gwirionedd h.y. dim ond os oes unrhyw un o’r 96 o aelodau wedi cael ei euogfarnu o drosedd ac wedi cael ei ddedfrydu i garchar am flwyddyn neu lai neu, unrhyw ddedfryd o garchar nad yw’n arwain at anghymhwyso. Yn yr un modd, ar gyfer yr ail ddigwyddiad sbardun adalw, sef argymhelliad y dylid adalw Aelod o’r Senedd o ganlyniad i ystyriaeth gan y Pwyllgor Safonau Ymddygiad, disgwylir mai anaml y bydd yr amgylchiadau hyn yn codi, o ystyried y byddai’n rhaid i gamymddwyn Aelod fod yn hynod ddifrifol i gyfiawnhau argymell cosb adalw gan y Pwyllgor Safonau Ymddygiad.
Yr ardal ddaearyddol a gwmpesir yw Cymru a Lloegr. Fodd bynnag, dim ond mewn perthynas â dyletswydd y Llysoedd i hysbysu’r Llywydd, mewn perthynas ag euogfarn droseddol a dedfryd Aelod o’r Senedd neu, unrhyw apêl lwyddiannus yn erbyn euogfarn a dedfryd o’r fath y mae’r cynigion yn cwmpasu Lloegr.
Y Llysoedd yng Nghymru a Lloegr fel y rheolydd data a Chomisiwn y Senedd fel y prosesydd data ar ran y Llywydd, sydd hefyd yn rheolydd data, fydd yn penderfynu beth fydd y cyfnod cadw ar gyfer y data sy’n cael eu casglu a’u prosesu o dan amgylchiadau’r dyletswyddau a osodir arnynt gan fesurau’r Bil. Mae’r Llysoedd a Chomisiwn y Senedd eisoes wedi rhoi systemau ar waith sy’n cynnwys ystyried cyfnodau cadw ar gyfer data personol, data categori arbennig a data euogfarnau troseddol.
Penodi Aelodau lleyg i’r Pwyllgor Safonau Ymddygiad ac unrhyw system apelio gan y Senedd
O ran penodi Aelodau lleyg i’r Pwyllgor Safonau Ymddygiad, gofynnir iddynt roi data personol ac ychydig o ddata categori arbennig cyfyngedig fel rhan o’r broses recriwtio. Bydd y data hyn yn cael eu casglu gan Gomisiwn y Senedd (neu drwy ddefnyddio asiantaeth recriwtio 3ydd parti o bosibl). Mae’r data personol a gaiff eu darparu gan geiswyr a’r rhai a benodir yn debygol o gynnwys enwau, cyfeiriadau, codau post, cyfeiriadau e-bost, rhifau ffôn, dyddiadau geni, rhifau yswiriant gwladol, datganiadau personol a fydd yn cynnwys hanes cyflogaeth a phrofiad perthnasol, prawf adnabod ffotograffig o ganiatâd i weithio yn y DU a geirdaon. Bydd y data categori arbennig yn cynnwys manylion aelodaeth bresennol neu ddiweddar o blaid wleidyddol, at ddibenion rheoli a lliniaru unrhyw wrthdaro buddiannau, o ystyried y bydd rôl Aelod lleyg yn cynnwys dyfarnu ar gamymddwyn Aelodau etholedig o’r Senedd.
Er y bydd yr ymarfer cychwynnol i benodi Aelodau lleyg o bosibl yn golygu yr effeithir ar fwy o unigolion o ganlyniad i ymgeisio am y rôl, unwaith y byddant wedi’u penodi rhagwelir mai dim ond pan fydd angen llenwi swydd wag y bydd angen casglu’r data personol a’r data categori arbennig. Bydd hyn yn digwydd naill ai pan fydd y cyfnod hwyaf a ganiateir i Aelod lleyg fod yn y rôl yn dod i ben (fel y’i nodir isod) neu, pan fydd Aelod lleyg yn gadael y rôl o ganlyniad i ymddiswyddo, marwolaeth neu analluedd, neu pan fydd Aelod lleyg yn cael ei ddiswyddo o ganlyniad i ymchwiliad a phroses ddyfarnu oherwydd pryderon ynglŷn â’i ymddygiad.
Comisiwn y Senedd fel y prosesydd data ar ran y Pwyllgor Safonau Ymddygiad, sef y rheolydd data, fydd yn penderfynu beth fydd y cyfnod cadw ar gyfer y data sy’n cael eu casglu. Bydd y data personol a’r data categori arbennig yn cael eu storio a’u cadw am gyfnod gofynnol angenrheidiol. Ond yn achos y rhai a fu’n aflwyddiannus yn eu cais i gael eu penodi i’r rôl, mae’n debygol y bydd eu data personol yn cael eu dileu’n gynt gan mai dim ond am gyfnod y broses recriwtio y bydd angen y data.
Y Senedd fydd yn penderfynu faint o Aelodau lleyg, os o gwbl, fydd yn cael eu penodi i’r Pwyllgor Safonau Ymddygiad ac unrhyw system apelio, a sefydlir gan y Senedd. Mae’r Bil yn cynnwys mesurau sy’n pennu mai dim ond am gyfnod o 12 mlynedd (dau gyfnod o chwe blynedd) ar y mwyaf y caiff Aelodau lleyg ymgymryd â’r rôl.
O ran ceiswyr, mae’n anodd rhagweld faint ohonynt a fydd o bosibl yn gwneud cais am y rôl, ond o ystyried natur y rôl, y gofyniad arnynt i fodloni meini prawf penodol a’r meini prawf deddfwriaethol ynglŷn ag anghymhwyso a amlinellir yn y Bil, bydd rhai unigolion yn cael eu barnu’n anghymwys.
Mae’r ardal ddaearyddol a gwmpesir yn ymwneud â Chymru yn bennaf, ond rhagwelir y gall ceiswyr am rôl Aelod lleyg fod yn preswylio mewn rhannau eraill o’r DU.
Y Comisiynydd Safonau – ymchwiliadau ar ei ysgogiad ei hun
Bydd gallu’r Comisiynydd i gynnal ymchwiliad i ymddygiad Aelod ar ei ysgogiad ei hun yn golygu y bydd y Comisiynydd a’i swyddfa (sef swyddogion Comisiwn y Senedd) yn prosesu data personol, gan gynnwys enw’r Aelod yr ymchwilir iddo ac unigolion a fu’n destun camymddwyn honedig yr Aelod neu’n dyst iddo. Gall y data personol gynnwys enwau, cyfeiriadau e-bost a rhifau ffôn. Bydd y defnydd o’r data hyn yn cynnwys yr angen i’r Comisiynydd gymryd datganiadau tyst a chasglu gwybodaeth/tystiolaeth sy’n ymwneud â’i ymchwiliad. Gall yr wybodaeth a’r dystiolaeth y bydd y Comisiynydd yn eu casglu hefyd gynnwys data categori arbennig, yn dibynnu ar natur y camymddwyn honedig. Mewn amgylchiadau pan fo Aelod o’r Senedd yn destun ymchwiliad gan yr heddlu, gall yr wybodaeth a gesglir gan y Comisiynydd hefyd gynnwys data euogfarnau troseddol.
Mae rhwymedigaethau eisoes ar y Comisiynydd nid yn unig o dan y ddeddfwriaeth diogelu data ond hefyd y Mesur Safonau, i sicrhau bod gwybodaeth yn cael ei chadw’n gyfrinachol drwy beidio â datgelu manylion ymchwiliad, gan gynnwys peidio â chadarnhau p’un a yw cwyn wedi dod i law mewn perthynas ag Aelod ai peidio (Mesur Safonau 2009, a16).
Dim ond data a fydd yn ei gynorthwyo i arfer ei swyddogaethau, sef ymchwilio i honiadau o gamymddwyn Aelod y bydd y Comisiynydd yn eu casglu a’u prosesu. Bydd ymchwiliadau o dan swyddogaeth newydd y Comisiynydd yn cael eu cynnal mewn ffordd debyg i’r ymchwiliadau y mae’n ofynnol eisoes i’r Comisiynydd eu cynnal ar gyfer cwynion a wneir gan unigolion.
Nid oes modd rhagweld pa mor aml y bydd angen i’r Comisiynydd gasglu a phrosesu data fel rhan o ymchwiliad ar ei ysgogiad ei hun ac felly faint o unigolion y bydd hyn yn effeithio arnynt o bosibl, gan ei bod yn dibynnu ar b’un a fydd Aelod yn torri rhwymedigaeth datganiad neu’n ymddwyn mewn ffordd sy’n gyfystyr â chamymddwyn ac y daw’r Comisiynydd yn ymwybodol o’r mater.
Mae’r Comisiynydd yn cadw data sy’n ymwneud ag ymchwiliadau am gyfnod o 6 blynedd o’r dyddiad y cyflwynir cwyn dderbyniadwy (y mae angen fellly ymchwilio iddi), neu gyfnod o 2 flynedd ar gyfer cwyn nad yw’n dderbyniadwy. Rhagwelir y bydd y Comisiynydd yn mabwysiadu’r un dull o gasglu data yn ystod ymchwiliadau y mae’n rhoi cychwyn arnynt ar ei ysgogiad ei hun, felly, os rhoddir gwybodaeth/data i’r Comisiynydd sy’n cyrraedd y trothwy ar gyfer ymchwiliad, bydd yn cadw hyn am 6 blynedd, ond bydd gwybodaeth/data nad yw/nad ydynt yn cyrraedd y trothwy yn cael ei chadw/eu cadw am 2 flynedd.
Yr ardal ddaearyddol a gwmpesir yw Cymru yn bennaf, o ystyried mai rôl y Comisiynydd yw ymchwilio i ymddygiad Aelodau, ond, mae’n bosibl y bydd yn ofynnol i’r Comisiynydd gasglu tystiolaeth gan unigolion a sefydliadau, er enghraifft yr Heddlu, mewn rhannau eraill o’r DU.
Manteision prosesu
Cyflwyno system o adalw i Aelodau o’r Senedd
Gosodir y ddyletswydd ar y Llysoedd yng Nghymru a Lloegr i hysbysu’r Llywydd pan fydd Aelod o’r Senedd yn cael ei euogfarnu a’i orchymyn i gael ei garcharu neu ei gadw’n gaeth (gan gynnwys dedfrydau gohiriedig), neu os yw wedi apelio’n llwyddiannus yn erbyn unrhyw euogfarn neu ddedfryd o’r fath a’r ddyletswydd ar y Llywydd i hysbysu Swyddog Canlyniadau Etholaethol drwy hysbysiad bod un o’r digwyddiadau sbardun wedi digwydd, er mwyn sicrhau bod y system adalw yn gweithredu’n effeithiol.
Nod cyffredinol y system adalw yw sicrhau’r fantais sy’n gysylltiedig â gwella atebolrwydd Aelodau o’r Senedd a’r systemau sy’n rheoleiddio ac yn sancsiynu eu hymddygiad. Yr effaith fwriadedig ar yr Aelod a fydd yn destun data a drosglwyddir, yw y bydd yn peri iddo ddod yn destun pôl adalw a thrwy hynny roi cyfle i’w etholwyr benderfynu a ydynt am ei ddiswyddo neu ei gadw.
Penodi Aelodau lleyg i’r Pwyllgor Safonau Ymddygiad ac unrhyw system apelio
Bydd data personol ac ychydig o ddata categori arbennig cyfyngedig ar gyfer Aelodau lleyg yn cael eu casglu a’u prosesu er mwyn helpu i gyflawni proses recriwtio a dethol. O ran y data categori arbennig – aelodaeth o blaid wleidyddol, gwneir hyn er mwyn hwyluso’r broses o liniaru a rheoli unrhyw achosion canfyddedig neu achosion a wireddir o wrthdaro buddiannau. Mae hyn mewn perthynas â rôl yr Aelod lleyg sy’n cynnwys swyddogaeth dyfarnu, wrth ystyried ymddygiad Aelod. O ran y rhai a benodir i’r rôl yn y pen draw, bydd eu data personol, gan gynnwys enwau, cyfeiriadau e-bost, rhifau ffôn a manylion banc yn cael eu defnyddio i drefnu presenoldeb Aelod lleyg yng nghyfarfodydd y Pwyllgor Safonau Ymddygiad, rhannu dogfennaeth a phrosesu taliadau cydnabyddiaeth.
Manteision casglu data a phrosesu data yw sicrhau bod y broses o recriwtio a dethol Aelodau lleyg yn gweithredu’n effeithiol a sicrhau bod cyfarfodydd y Pwyllgor Safonau Ymddygiad ac unrhyw system apelio yn gweithredu’n effeithiol.
Y Comisiynydd Safonau – ymchwiliadau ar ei ysgogiad ei hun
Diben casglu a phrosesu data personol a data categori arbennig Aelod ac unigolion a fu’n destun camymddwyn Aelod neu’n dyst iddo fel rhan o ymchwiliad ar ysgogiad y Comisiynydd ei hun, yw er mwyn i’r Comisiynydd gyflawni ei swyddogaethau, yn enwedig o ran ymchwilio i gamymddwyn honedig gan yr Aelod. Yr effaith fwriadedig ar unigolion yw rhoi cyfle i’r Aelod o’r Senedd gyflwyno sylwadau ar yr achos honedig o gamymddwyn i’r Comisiynydd, a’r Pwyllgor Safonau Ymddygiad lle y bo’n berthnasol, fel rhan o’r broses safonau. Ac er mwyn i unigolion a fu’n destun camymddwyn neu’n dyst iddo, roi gwybodaeth i’r Comisiynydd ac, os oes angen, roi tystiolaeth ar lafar i’r Pwyllgor Safonau Ymddygiad pan fydd yn ystyried yr achos o gamymddwyn ac yn gwneud argymhelliad ynglŷn â’r gosb i’w gosod. Manteision gallu’r Comisiynydd i brosesu’r data yw ei fod yn rhoi’r gallu iddo ymchwilio i gamymddwyn honedig heb fod angen i gŵyn gael ei chyflwyno a gwneud y defnydd gorau o’r hyblygrwydd y mae ymchwiliad ar ei ysgogiad ei hun yn ei roi iddo, wrth gynnal y safonau a ddisgwylir gan Aelod o’r Senedd.wn initiative investigation affords them, in upholding the standards expected of a Member of the Senedd.
Proses ymgynghori
Ni fydd Llywodraeth Cymru yn gyfrifol am gasglu na phrosesu’r data personol na’r data categori arbennig. Y rheolyddion a’r proseswyr data fydd yn gyfrifol ac mae ganddynt gyfrifoldebau o’r fath eisoes mewn cyd-destunau eraill, fel y’i nodir uchod. Maent wedi rhoi systemau cadarn a diogel ar waith i gasglu data, eu prosesu, eu storio, a’u dileu o fewn terfynau amser cyfreithlon.
Ar gyfer y system adalw, ni fydd hynt y Bil ar ddechrau 2026 yn arwain at ddyletswyddau ar gyfer rheolyddion data penodol – y Llysoedd yng Nghymru a Lloegr a’r Llywydd – yn cymryd effaith ar unwaith. Dim ond ar ôl pasio is-ddeddfwriaeth y bydd Gweinidogion Cymru yn ei chyflwyno y bydd y dyletswyddau hyn yn cael eu gweithredu. Bydd hyn yn gweithredu manylion y systemau adalw. Y bwriad yw y bydd Llywodraeth Cymru, wrth baratoi’r ddeddfwriaeth honno, yn ymgysylltu â rheolyddion data, er mwyn deall y dull ymarferol o drosglwyddo a storio data yn ddiogel.
Bydd y data a fydd yn cael eu prosesu gan y rheolyddion, yn ymwneud ag Aelod unigol o’r Senedd. Fodd bynnag, bydd y data sydd i’w prosesu eisoes yn gyhoeddus ac felly gall hyn leddfu pryderon Aelodau o’r Senedd fel testunau data. Yn ystod hynt y Bil drwy ei gamau deddfwriaethol, bydd Aelodau’r Senedd yn cael cyfle i drafod y dyletswyddau a chodi unrhyw gwestiynau neu bryderon ynglŷn â phrosesu data. Er y bydd y prosesu data yn ymwneud ag Aelod yn y Senedd nesaf yn unig, yn hytrach na’r 60 o Aelodau presennol, bydd cyfle i’r 96 o Aelodau yn y Senedd honno ymdrin â’r mater hwn, drwy ddadleuon yn ystod hynt yr is-ddeddfwriaeth a’r broses o roi’r system adalw ar waith.
Er mwyn i’r broses o roi’r mesurau ar waith gryfhau proses safonau’r Senedd, ymgysylltwyd â rheolyddion data yn ystod hynt y Bil drwy’r broses ddeddfwriaethol a bydd hynny’n parhau. Bydd hyn yn cynnwys trafod â Chomisiwn y Senedd a’r Comisiynydd pa fesurau ychwanegol, os o gwbl, neu newidiadau i brosesau a systemau presennol y bydd angen iddynt eu cyflwyno i roi mesurau’r Bil ar waith. Fodd bynnag, rhagwelir y byddant yn gallu dibynnu ar y prosesau a’r systemau presennol i sicrhau diogelwch y data sy’n cael eu casglu, eu prosesu a’u storio. Mae enghreifftiau o’r prosesau a’r systemau hyn yn cynnwys y system sydd eisoes ar waith gan y Comisiynydd i gasglu a storio data sy’n cael eu casglu yn ystod ymchwiliad, a system Comisiwn y Senedd ar gyfer casglu a storio data personol a data categori arbennig ar gyfer eu cyflogeion eu hunain. Maent hefyd wedi rhoi systemau ar waith i rannu dogfennau’n dddiogel ar gyfer cyfarfodydd Pwyllgorau’r Senedd. Mae Comisiwn y Senedd a’r Comisiynydd wedi rhoi hysbysiadau preifatrwydd ar waith sy’n esbonio sut maent yn defnyddio ac yn storio data yn ddiogel a’r cyfnodau cadw gofynnol.
Rheidrwydd a chymesuredd
Dyletswydd ar lysoedd troseddol Cymru a Lloegr i hysbysu’r Llywydd am unrhyw euogfarn a dedfryd, neu apêl lwyddiannus
At ddibenion y ddarpariaeth hon bydd yn ofynnol i’r Llys rannu enw’r Aelod (data personol) a manylion am ei euogfarn a’i ddedfryd (data euogfarnau troseddol). Gan y bydd y gofyniad i rannu gwybodaeth yn ddyletswydd yn y ddeddfwriaeth, bydd prosesu data personol gan y Llys yn gyfreithlon yn rhinwedd Erthygl 6(1)(c) o GDPR y DU – cydymffurfiaeth â rhwymedigaeth gyfreithiol. Mae adran 10 o Ddeddf Diogelu Data 2018 yn gwneud darpariaeth ychwanegol ynglŷn â phrosesu data euogfarnau troseddol sy’n ei gwneud yn ofynnol i brosesu data fodloni un o’r amodau yn Rhannau 1, 2 neu 3 o Atodlen 1 i’r Ddeddf. Yr amod ym mharagraff 6 yn Rhan 2 o Atodlen 1 yw bod data yn cael eu prosesu at ddiben a restrir yn is-baragraff (2) a’i fod yn angenrheidiol am resymau o fudd sylweddol i’r cyhoedd. Un o’r dibenion yn is-baragraff (2) yw arfer swyddogaeth a roddwyd drwy ddeddfiad. Mae’n debygol y bydd yr amod hwn yn cael ei fodloni yn achos y llysoedd gan y bydd y swyddogaeth yn cael ei rhoi iddynt drwy’r ddeddfwriaeth ac mae sicrhau y gall y system adalw weithredu’n briodol er budd y cyhoedd. Ystyrir bod y gofyniad newydd yn angenrheidiol er mwyn sicrhau bod y system adalw yn gweithredu’n effeithiol. Y data personol a fydd yn cael eu prosesu yw’r data lleiaf sy’n ofynnol i sicrhau bod y system yn gweithredu’n effeithiol. Data a fydd eisoes yn gyhoeddus yw’r data euogfarnau troseddol; bydd gosod rhwymedigaeth ar y Llys i ddarparu’r data personol a’r data euogfarnau yn uniongyrchol i’r Llywydd yn sicrhau bod y data yn gywir, yn gyfredol ac yn cael eu prosesu i’r graddau sy’n angenrheidiol yn unig i roi effaith i’r system adalw; ystyrir bod prosesu at y diben penodol hwn yn rhesymol ac yn gymesur.
Dyletswydd ar y Llywydd i hysbysu’r Swyddog Canlyniadau Etholaethol
Bydd yr hysbysiad y bydd yn ofynnol i’r Llywydd ei roi i’r Swyddog Canlyniadau Etholaethol yn cynnwys prosesu data personol a data euogfarnau troseddol. Fel uchod, mae’n debygol mai erthygl 6(1)(c) o GDPR y DU fydd y sail gyfreithlon dros brosesu’r data personol ac ar gyfer y data euogfarnau troseddol, unwaith eto adran 10 a pharagraff 6 o Atodlen 1 i Ddeddf Diogelu Data 2018 fydd y sail gyfreithlon. Fel uchod, ystyrir bod y gofyniad newydd yn angenrheidiol er mwyn sicrhau bod y system adalw yn gweithredu’n effeithiol. Y data personol a’r data euogfarnau troseddol a fydd yn cael eu prosesu yw’r data lleiaf sy’n ofynnol i sicrhau bod y system yn gweithredu’n effeithiol. Data a fydd eisoes yn gyhoeddus yw’r data euogfarnau troseddol; bydd gosod rhwymedigaeth ar y Llywydd i ddarparu’r un data personol a data euogfarnau yn uniongyrchol i’r Swyddog Canlyniadau Etholaethol yn sicrhau bod y data yn gywir, yn gyfredol ac yn cael eu prosesu i’r graddau sy’n angenrheidiol yn unig i roi effaith i’r system adalw; ystyrir bod prosesu at y diben penodol hwn yn rhesymol ac yn gymesur.
Penodi Aelodau lleyg i’r Pwyllgor Safonau Ymddygiad
Er mai Comisiwn y Senedd fydd yn gyfrifol am sicrhau bod ei brosesau i benodi aelodau lleyg yn gyfreithlon o dan gyfraith diogelu data, bydd personau sy’n ceisio cael eu penodi yn debygol iawn o roi eu cydsyniad i broses eu data at ddiben recriwtio a phenodi. Mae’n bosibl y bydd y broses recriwtio yn arwain at brosesu data personol a data categori arbennig. Mae cydsyniad yn sail gyfreithlon dros brosesu data personol o dan erthygl 6(1)(a) ac mae cydsyniad penodol yn un o’r amodau dros ganiatáu prosesu data categori arbennig yn Erthygl 9.
Pwerau’r Comisiynydd
Mae gan y Comisiynydd swyddogaethau ymchwilio eisoes, y mae’n rhaid cydymffurfio â chyfraith diogelu data wrth eu harfer. Mae’r mesurau yn y Bil yn creu swyddogaeth ymchwilio ddisgresiynol newydd. Mae’r pŵer disgresiynol newydd yn angenrheidiol er mwyn sicrhau bod swyddogaeth statudol y Comisiynydd yn gweithredu’n effeithiol wrth flaenoriaethu, annog a diogelu safonau ymddygiad uchel yn swydd gyhoeddus Aelodau’r Senedd. Mae’r swyddogaeth ddisgresiynol wedi’i chyfyngu gan brawf trothwy (gofyniad bod yn rhaid bod gan y Comisiynydd seiliau rhesymol dros amau bod yr Aelod wedi camymddwyn cyn ymchwilio) a gan brawf ymddygiad (bod y camymddwyn ar un o nifer o seiliau penodol) gan sicrhau bod prosesu data personol (ac unrhyw ddata categori arbennig a/neu ddata euogfarnau troseddol) wedi’i gyfyngu i’r hyn sy’n angenrheidiol, yn rhesymol ac yn gymesur i gyflawni’r swyddogaeth ddisgresiwn honno.
Bydd y prosesu gan y Comisiynydd yn cynnwys data personol a gall gynnwys data categori arbennig a data euogfarnau troseddol. Yn achos data personol, mae’n debygol y bydd y Comisiynydd yn gallu dibynnu ar Erthygl 6(1)(e) o GDPR y DU – yn angenrheidiol er mwyn cyflawni tasg er budd y cyhoedd. Bydd y sail dros brosesu, h.y. y pŵer i ymchwilio yn un gyfreithiol a diben yr ymchwiliad yw dwyn aelodau etholedig i gyfrif. Yn achos unrhyw ddata categori arbennig, gellir dibynnu ar erthygl 9(2)(g) – bod prosesu yn angenrheidiol am resymau o fudd sylweddol i’r cyhoedd ar sail cyfraith ddomestig. Ac yn olaf, yn achos unrhyw ddata euogfarnau troseddol, mae’r un amod y cyfeirir ato uchod yn debygol o gael ei fodloni h.y. adran 10 a pharagraff 6 o Atodlen 1 i’r Ddeddf Diogelu Data – mae data yn cael eu prosesu wrth arfer swyddogaeth a roddwyd ar y Comisiynydd – y pŵer i ymchwilio – ac mae’n angenrheidiol am resymau o fudd sylweddol i’r cyhoedd.
Ansawdd data a lleihau data
Nid oes unrhyw gyfle i’r swyddogaeth fynd yn eangach yn amhriodol mewn perthynas â phob un o’r cynigion polisi oherwydd, ar gyfer y dyletswyddau ar y Llysoedd a’r Llywydd i rannu data, mae diben y ddyletswydd wedi’i nodi’n glir ym mesurau’r Bil. Yn yr un modd, ar gyfer data sy’n cael eu casglu fel rhan o unrhyw ymchwiliad ar ysgogiad y Comisiynydd ei hun, mae’r rheswm dros ddefnyddio’r data wedi’i nodi’n glir yn y ddeddfwriaeth sy’n llywodraethu rôl a swyddogaethau’r Comisiynydd (Mesur Comisiynydd Safonau Cynulliad Cenedlaethol Cymru 2009). Mae’r ddeddfwriaeth yn cynnwys mesurau i sicrhau bod y Comisiynydd a’i swyddfa yn cadw cyfrinachedd a bydd y Bil yn estyn y rhwymedigaeth honno i ddata sy’n cael eu casglu drwy ymchwiliadau’r Comisiynydd ar ei ysgogiad ei hun. Mae hyn yn ychwanegol at rwymedigaethau o dan GDPR a deddfwriaeth diogelu data. Felly, ni fydd y data yn y ddau amgylchiad a nodir uchod yn cael eu defnyddio at unrhyw ddiben arall heblaw am yr hyn a nodir yn y ddeddfwriaeth. At hynny bydd y data sydd i’w casglu yn cael eu casglu at y diben lleiaf sy’n ofynnol i helpu i weithredu’r broses adalw ac i’r Comisiynydd gyflawni eu swyddogaethau’n effeithiol.
Ar gyfer penodi Aelodau lleyg, mae data yn cael eu prosesu at ddiben penodol y broses recriwtio a dethol ac ar gyfer y rhai a benodir at ddibenion ymarferol rhannu dogfennaeth a phresenoldeb mewn cyfarfodydd. Ni fydd y data yn cael eu defnyddio at unrhyw ddiben arall, a bydd hyn yn cael ei nodi mewn hysbysiad preifatrwydd, o ystyried bod Comisiwn y Senedd a fydd yn casglu ac yn storio’r data eisoes yn gwneud hyn ar gyfer penodiadau cyhoeddus a’u cyflogeion.
Gwybodaeth sydd ar gael i destunau data
Y system adalw
Ar gyfer data personol a data euogfarnau troseddol Aelod a fydd yn cael eu prosesu gan y Llysoedd i’r Llywydd ac oddi wrth y Llywydd i Swyddog Canlyniadau Etholaethol perthnasol, byddant yn ymwybodol o’r broses adalw naill ai drwy fod yn rhan o’r broses o graffu ar y Bil wrth ddeddfu (ar gyfer y 60 o Aelodau presennol o’r Senedd) ac ar gyfer y 96 o Aelodau newydd o’r Senedd yn dilyn etholiad 2026, byddant yn ymwybodol drwy’r broses gynefino i Aelodau newydd. Er ei bod yn debygol na fydd pob un o’r Aelodau, y rhai presennol neu yn y dyfodol, yn ymwybodol o’r prosesu data penodol sy’n gysylltiedig â’r sefyllfa adalw, ar gyfer Aelod sy’n wynebu amgylchiadau penodol euogfarn droseddol sy’n arwain at broses adalw awtomatig, neu, o ganlyniad i argymhelliad gan y Pwyllgor Safonau Ymddygiad byddant yn dod yn ymwybodol o’r data sy’n cael eu prosesu, a sut bynnag, bydd yn wybodaeth sydd eisoes yn gyhoeddus.
Pleidleiswyr
Er mwyn i bleidleiswyr fod yn gymwys i bleidleisio mewn pôl adalw, byddant yn ymwybodol y bydd eu data ar y gofrestr etholiadol yn cael eu defnyddio at ddibenion anfon gwybodaeth atynt ynglŷn â sut y gallant bleidleisio, fel sy’n digwydd ar gyfer unrhyw etholiad arall ar gyfer eu hetholaeth. Nid yw’r Bil yn cynnwys unrhyw fesurau sy’n newid natur prosesu data mewn perthynas â chofrestru pleidleiswyr.
Ceiswyr a’r rhai a benodir yn Aelodau lleyg y Pwyllgor Safonau Ymddygiad
Ar gyfer ceiswyr am rôl Aelod lleyg, bydd Comisiwn y Senedd (y prosesydd data ar ran y Pwyllgor Safonau Ymddygiad, sef y rheolydd data) yn cyhoeddi datganiad preifatrwydd yn nodi sut y bydd data personol a data categori arbennig cyfyngedig ceiswyr yn cael eu defnyddio ac am faint o amser y bydd eu data yn cael eu cadw, cyn cael eu dileu’n ddiogel. Mae’r datganiad preifatrwydd yn debygol o fod yn debyg i’r datganiad ar gyfer penodiadau cyhoeddus sydd ar gael ar wefan Comisiwn y Senedd. Ar gyfer y rhai a benodir i’r rôl, bydd Comisiwn y Senedd yn rhoi datganiad preifatrwydd ychwanegol iddynt yn nodi sut y bydd eu data yn cael eu defnyddio’n barhaus a chyfnod cadw gofynnol.
Unigolion mewn perthynas ag ymchwiliadau’r Comisiynydd Safonau ar ei ysgogiad ei hun
Mae’r Comisiynydd eisoes wedi rhoi datganiad preifatrwydd ar waith i Aelodau sy’n destun ymchwiliad, unigolion sy’n gwneud cwynion ac unigolion y gofynnir iddynt roi gwybodaeth i’r Comisiynydd at ddibenion cynnal ymchwiliad. Felly, gellir rhoi hwn i unigolion y gall y Comisiynydd gysylltu â nhw i roi gwybodaeth at ddibenion ymchwiliad ar ei ysgogiad ei hun. Mae’r datganiad preifatrwydd yn nodi bod y Comisiynydd yn defnyddio data personol a data categori arbennig at ddibenion ei swyddogaethau.
Mesurau i sicrhau cydymffurfiaeth
Mae gan yr holl reolyddion a phroseswyr data systemau cadarn ar waith i gasglu data, eu storio, a’u dileu lle y bo’n berthnasol yn y pen draw o fewn cyfnodau cadw gofynnol.
Ar gyfer rôl Aelodau lleyg o’r Pwyllgor Safonau Ymddygiad, Comisiwn y Senedd fydd y rheolydd data a’r Aelodau lleyg fydd y proseswyr data. O ystyried natur y rôl y bydd yn ofynnol iddynt ei chyflawni, mae’n annhebygol y bydd ganddynt systemau ar waith eisoes i brosesu data, gan gynnwys rhannu dogfennau ar gyfer cyfarfodydd y byddant yn eu mynychu. Felly, bydd angen i Gomisiwn y Senedd roi cytundebau rhannu data priodol i Aelodau lleyg, ynghyd â thelerau ac amodau penodi cyffredinol sy’n gosod mesurau ar gyfer defnyddio a storio data personol a data categori arbennig. Hefyd, mae’n bosibl y bydd am roi hyfforddiant i Aelodau lleyg ar ddiogelu data. Bydd hyn yn sicrhau bod y data yn cael eu trin yn ddiogel a’u dinistrio’n briodol ac ati.
Asesiadau o risg a mesurau lliniaru
Risgiau
Risg 1
Mae data euogfarnau troseddol sy’n ymwneud ag Aelod o’r Senedd yn cael eu datgelu heb ganiatâd wrth i’r data gael eu trosglwyddo rhwng y Llysoedd a Llywydd Senedd Cymru neu Lywydd Senedd Cymru a’r Swyddog Canlyniadau Etholaethol perthnasol.
Risg 1 Tebygolrwydd o niwed
Posibl (ar y sail y gall y broses o drosglwyddo’r data fod drwy e-bost diogel, yn dibynnu ar fynediad llysoedd unigol at system drosglwyddo ddiogel).
Risg 1 Difrifoldeb y niwed
Effaith fach o ystyried y bydd yr wybodaeth eisoes yn gyhoeddus.
Risg gyffredinol: Isel
Risg 2
Mae data personol neu ddata categori arbennig cyfyngedig y rhai sy’n ceisio am rôl Aelodau lleyg ac sy’n cael eu penodi i’r rôl honno yn cael eu datgelu heb ganiatâd.
Risg 2 Tebygolrwydd o niwed
Annhebygol (ar y sail y bydd mesurau rheolaeth ar waith).
Risg 2 Difrifoldeb y niwedm
Effaith fach am y bydd llawer o’r wybodaeth bersonol yn hysbys o ystyried bod y ceiswyr yn debygol o fod yn unigolion blaenllaw yn eu proffesiynau. Fodd bynnag, gall y data categori arbennig cyfyngedig achosi effaith sylweddol o ystyried y potensial i danseilio cais yr unigolyn oherwydd gall y data ddatgelu achos gwirioneddol neu ganfyddedig o wrthdaro buddiannau mewn perthynas â chefnogaeth y â chefnogaeth y ceisydd i blaid wleidyddol.
Risg gyffredinol: Isel
Risg 3
Mae data personol neu ddata categori arbennig Aelod o’r Senedd ac unigolion sy’n destun camymddwyn honedig gan Aelod neu’n dyst iddo mewn perthynas ag ymchwiliad gan y Comisiynydd ar ei ysgogiad ei hun.
Risg 3 Tebygolrwydd o niwed
Annhebygol (ar y sail y bydd mesurau rheolaeth ar waith).
Risg 3 Difrifoldeb y niwed
Effaith sylweddol ar sail yr amgylchiadau lle mae ymchwiliad gan y Comisiynydd yn cael ei ddirwyn i ben heb fod angen iddo roi gwybod amdano i’r Pwyllgor Safonau Ymddygiad ac felly na ddylai unrhyw fanylion am yr honiadau yn erbyn yr Aelod na chasgliadau’r Comisiynydd fod yn gyhoeddus. Ar gyfer yr ymchwiliadau hynny lle mae’n ofynnol i’r Comisiynydd gyflwyno ei gasgliadau i’r Pwyllgor Safonau Ymddygiad, mae’n cyhoeddi adroddiad ar ei wefan. Felly, y data categori arbennig – mae’r honiadau a thystiolaeth o gamymddwyn gan Aelod yn cael eu cyhoeddi, sy’n golygu bod y risg o ddatgelu heb ganiatâd yn fach, gan na fydd yn datgelu unrhyw beth nad yw eisoes yn hysbys i’r cyhoedd, a’r wasg o bosibl. Fel rhan o’r broses adrodd, mae’r Comisiynydd yn anonymeiddio enwau unrhyw unigolion sydd wedi gwneud cwyn neu sydd wedi rhoi gwybodaeth iddo mewn perthynas â chamymddwyn Aelod. Pe bai’r wybodaeth honno yn cael ei datgelu heb ganiatâd gallai gael effaith sylweddol ar yr unigolyn am y gall ymchwiliad y Comisiynydd a chamymddwyn yr Aelod gael sylw yn y wasg ac ymhlith y cyhoedd.
Risg gyffredinol: Canolig
Risg 4
Yn gysylltiedig â risg 3 uchod, pe bai’r amgylchiadau yn codi, gallai hefyd greu’r risg o danseilio hyder yn y Comisiynydd a’i swyddfa.
Risg 4 Tebygolrwydd o niwed
Annhebygol (ar y sail y bydd mesurau rheolaeth ar waith i atal risg 3 rhag codi).
Risg 4 Difrifoldeb y niwed
Sylweddol, oherwydd, pe bai’r amgylchiadau’n codi, gallai beri i Aelodau o’r Senedd ac unigolion y gofynnir iddynt roi gwybodaeth i’r Comisiynydd beidio â dymuno cydweithredu ag ymchwiliadau, a fyddai’n tanseilio gallu’r Comisiynydd i gyflawni ei swyddogaethau. Felly, byddai hefyd yn tanseilio gallu’r Comisiynydd i gynnal y safonau a ddisgwylir gan Aelod o’r Senedd.
Risg gyffredinol: Canolig
Mesurau lliniaru
Risg 1
Risg 1: Opsiynau i leihau neu ddileu risg
Bydd y data sy’n cael eu trosglwyddo ar y lefel fwyaf sylfaenol sy’n ofynnol i roi effaith i’r camau sydd i’w cwblhau fel rhan o’r system adalw, a sut bynnag bydd yn wybodaeth sydd eisoes yn gyhoeddus.
Risg 1: Effaith ar risg
Wedi’i dileu am fod yr wybodaeth sy’n cael ei throsglwyddo eisoes yn gyhoeddus.
Risg weddilliol: Isel
Mesur wedi’i gymeradwyo: Ie
Risg 2
Risg 2: Opsiynau i leihau neu ddileu risg
Mae Comisiwn y Senedd wedi rhoi systemau cadarn a diogel ar waith i gasglu, prosesu a storio’r data. Mae hefyd wedi rhoi system ar waith i sicrhau bod data yn cael eu dileu ar ddiwedd cyfnodau cadw gofynnol.
Risg 2: Effaith ar risg
Wedi’i lleihau drwy ddefnyddio’r data at ddibenion recriwtio a dethol ceiswyr yn unig a thrwy gadw’r data am y cyfnod lleiaf a ganiateir. Ar gyfer y rhai a benodir i’r rôl, bydd y data ond yn cael eu defnyddio at y dibenion sylfaenol sydd eu hangen i rannu dogfennaeth, trefnu presenoldeb mewn cyfarfodydd a phrosesu taliadau cydnabyddiaeth.
Risg weddilliol: Isel
Mesur wedi’i gymeradwyo: Ie
Risg 3
Risg 3: Opsiynau i leihau neu ddileu risg
Mae swyddfa’r Comisiynydd wedi rhoi systemau cadarn a diogel ar waith i gasglu, prosesu a storio data. Mae hefyd wedi rhoi cyfnodau cadw ar waith ynghyd â system i sicrhau bod data yn cael eu dileu o fewn cyfnodau gofynnol, gan gynnwys cyfnod byrrach ar gyfer ymchwiliadau sy’n arwain at honiadau nad ydynt wedi’u cadarnhau ynglŷn ag ymddygiad Aelod.
Risg 3: Effaith ar risg
Wedi’i lleihau drwy ddefnyddio’r data at ddibenion ymchwiliad i gamymddwyn Aelod yn unig. Mae’r Comisiynydd eisoes wedi rhoi proses ar waith i anonymeiddio manylion unigolion sydd wedi rhoi gwybodaeth y cyfeirir ati yn ei adroddiad ymchwilio.
Risg weddilliol: Isel
Mesur wedi’i gymeradwyo: Ie
Risg 4
Risg 4: Opsiynau i leihau neu ddileu risg
Bydd y mesurau ar gyfer risg 3 uchod yn lleihau’r posibilrwydd o’r risg hon yn codi.
Risg 4: Effaith ar risg
Wedi’i lleihau o ganlyniad i fesurau i leihau’r posibilrwydd o risg 3) uchod yn codi.
Risg weddilliol: Isel
Mesur wedi’i gymeradwyo: Ie
